2017/09/18 09:00 - 2017/11/25 18:00
(11/25 17:30 报名截止)
上海市 杨浦区 四平路1239号同济大学
同济大学经济与管理学院EMBA中心
请选择票种:(免费票和需要审核的票都只能报名一次)
收藏 0
同济大学EMBA中国特色小(城)镇
发展模式创新与实践研修班
10次 脱水干货课程
30天 集中深度学习
50+ 顶级教授与专家
100+ 国内外小镇案例解析与参访
1000+ 企业参与中国特色小城镇高峰论坛暨中国镇交会---
全产业链项目对接大会
2000+ EMBA校友平台与小镇同学会大社群
一、 课程背景
2016年,住房城乡建设部、国家发展改革委员会、财政部联合发布《关于开展特色小镇培育工作的通知》,明确提出,到2020年,全国将培育1000个左右各具特色、富有活力的休闲旅游、商贸物流、现代制造、教育科技、传统文化、美丽宜居等特色小镇。
为推动中国特色小城镇科学发展,同济大学开设《同济大学EMBA中国特色小(城)镇发展模式创新与实践研修班》,课程师资汇集政府相关政策的制定者、同济大学优势学科的顶尖教授大师、以及在特色小城镇全产业链内具备丰富实际案例和实操经验的行业专家和企业高管,打造中国特色小城镇专题研修和创新实践的顶级智库,引领中国特色小城镇的健康科学发展,成就产业+智库+资本+社群的产融城一体化生态链。
二、 核心价值
10次 脱水干货课程
30天 集中深度学习
50+ 顶级教授与专家
100+ 国内外小镇案例解析与参访
1000+ 企业参与中国特色小城镇高峰论坛暨中国镇交会---
全产业链项目对接大会
2000+ EMBA校友平台与小镇同学会大社群
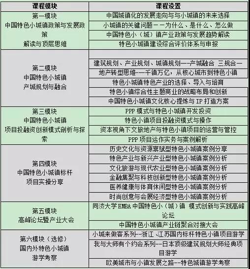
三、课程体系
四、 师资团队
课程师资以同济大学各强势学科带头人和资深教授为主,并邀请国家各部委主管领导、特色小城镇规划、建设、投资等行业领先企业高管、小镇案例操盘手和业内领军专家。
部分师资简介如下:
吴志强
同济大学副校长、博士生导师、建筑与城市规划学院院长(2003-2009)、中国2010上海世博会总规划师、瑞典皇家工程科学院院士、联合国科教文组织-国际建协世界建筑教育委员会终身委员、国务院学位委员会城乡规划学学科评议组召集人、中国城市规划学会副理事长、全国工程勘察设计大师。
诸大建
同济大学经济与管理学院教授、博士生导师。同济大学公共管理系主任、同济大学可持续发展与管理研究所所长、2010年上海世博会环境顾问、上海市政府决策咨询特聘专家,瑞士达沃斯世界经济论坛全球议程理事会城市化理事。2010年12月为中央政治局集体学习讲,解“从上海世博会看世界发展的新趋势新理念”。
王广斌
同济大学经济与管理学院副院长
英国皇家资深特许建造师(FCIOB)东方区副主席
中国城市科学研究会 建筑互联网与BIM专委会副主任
吴泗宗
同济大学经济管理学院原党委书记,教授、博士生导师,中国市场营销学会常务理事;中国技术经济管理学会理事;上海市场营销学会常务理事。
任浩
同济大学经济与管理学院教授,博士生导师, 同济大学发展研究院院长教授。
何清华
教授、博士生导师;同济大学复杂工程管理研究院精益建设研究中心主任;英国皇家特许测量师学会(RICS);亚洲教育标准委员会(AESB)委员。
苏运升
上海同济城市规划设计研究院城市发展研究中心主创规划师 ,上海易托邦城市建设发展有限公司创新总监,TED演讲人。
顾云昌
高级城市规划师,著名房地产专家,中国房地产及住宅研究会副会长,全国房地产商会联盟执行主席、中国商业地产联盟理事长。
丁祖昱
易居(中国)控股有限公司执行总裁;中国房地产研究会常务理事;中国房地产协会中介委员会秘书长。
贾康
著名经济学家,全国政协委员,华夏新供给经济学研究院院长,多次受朱镕基、温家宝、胡锦涛和李克强等中央领导同志之邀座谈经济工作。
王德培
著名经济学家;中国经济体制改革研究会副会长;福卡智库首席研究员;享受国务院特殊津贴专家、教授。
李兵弟
现任住房城乡建设部村镇建设司司长,教授级高级城市规划师。曾担任过中国城市规划设计研究院副院长,建设部城乡规划司副司长、巡视员,建设部村镇建设办公室主任。
周凯波
国家发改委国际合作中心PPP促进办公室主任。
乔润令
国家发改委城市和小城镇中心副主任,中国小城镇及城镇化研究专家。
陈向宏
乌镇旅游股份有限公司总裁;北京古北水镇旅游有限公司总裁;中景旅游管理(北京)有限公司 董事长;北京嘉兴企业商会会长。
陈晟
中国房地产研究会市场委员会副主任;房地产业界知名专家学者;现任中国房地产研究会市场委员会副主任、中国房地产数据研究院执行院长、复旦大学房地产研究中心企业研究所执行所长、复旦大学房地产企业家理事会副理事长;中国商业房产联盟委员会副理事长。
于东涵
中国大数据孵化器联盟秘书长,上海璞胜投资管理有限公司董事长。
五、 部分案例
更多特色小城镇案例来自于......
六、 招生信息
1. 招生对象
●全国各级特色小城镇建设相关职能部门领导干部(学费按照国家领导干部相关培训标准执行);
●房地产建筑、规划设计、工程建设、能源环保、文化创意、金融服务、旅游酒店、IT通信、娱乐传媒、商业咨询、制造业等各行业公司董事长、总裁(总经理)等高级管理人员。
2. 报名条件
●8年以上工作经验及4年以上高层管理经验;
●大专以上学历。
3. 报名程序
申请人向同济大学经济与管理学院EMBA中心中国特色小城镇课程组提交以下材料:申请表(含个人简历和公司简介)、身份证与最终学历学位复印件、2寸证件照4张。
4. 学习费用
人民币58000元(包括课程学习费、书籍讲义费、茶歇午餐、证书及各项杂费,不包括国内外游学费用),课程期间差旅费自理。
5. 开学时间
第二期课程拟定于2017年11月底开学,学制一年10次,每次3天,期间安排约3次国内、1次海外特色城镇主题游学。
6. 学习证书
完成所有课程,将获取同济大学颁发的《同济大学EMBA中国特色小(城)镇发展模式创新与实践研修班》结业证书,并成为同济大学经济与管理学院校友。
七、联系方式
联系人:王老师
座 机:021-6048 3918
手 机: 139 1749 8726
微 信: love-smile365
❶MBA/EMBA/DBA专业顾问
❷识别二维码,关注王老师
聚慧链,在职硕博(MBA/EMBA/DBA)专业咨询服务平台,为在职人员免费提供最专业的MBA/EMBA/DBA学历学位及高管培训的最佳方案。
同济EMBA中国特色小城镇创新与实践高级研修班
9月15日-9月17日 首期班开课
46位来自祖国各地的特色小城镇产业链行业精英汇聚同济园,共同加入同济特色小城镇学习交流与项目孵化平台。本届新生平均年龄43岁,90%的学员均为企业总经理、董事长级高管,行业覆盖房产建筑、工程基建、规划设计、金融投资、文化创意、传媒旅游等特色小城镇全产业链各大版块,成为同济小城镇同学会的首期新生!
3天开学季活动充实,干货满满:15日梦想小镇模拟建设拓展训练,16日开学典礼和大国小镇-中国特色小城镇发展与创新论坛,17日两位权威专家精彩开讲,为同学们传经送宝。
(第一期)学员分布图
▲中国特色小城镇创新与实践高级研修班合影
本次高级研修班主要针对特色小镇参与和建设者,帮助同学们把握特色小镇建设发展新趋势新机遇,切中要点,全面提升特色小镇的统筹和管理能力,更准确地了解国家各部委特色小镇扶持政策,精解实操案例,也为相关产业链资源互通提供优质平台。
课程师资汇集政府相关政策的制定者、同济大学城市规划、建筑设计、地产开发、项目管理、交通建设等强势学科的顶尖教授大师、以及在特色小城镇规划设计、产业定位、开发投资、建设运维等全产业链内具备丰富实际案例和实操经验的行业专家和企业高管,可谓特色小城镇专题研修和创新实践的顶级智库。
同济大学EMBA特色小镇创新与实践高级研修班第一期已正式扬帆起航。新的起点,新的征程。在同济大学EMBA中心和各界支持帮助下,特色小城镇研修班将会越来越好,也希望加入特色小城镇学习和交流平台的同学们今后有更多的收获!
▲特色小镇研修班从梦想小镇拓展训练开始
本活动由陆想汇注册商家上传并发布,陆想汇仅提供活动信息发布平台。活动中的图片和文字均由商家自己提供,如涉及到侵权行为,请联系注册商家,陆想汇不参与其中。未经商家许可,不得转载。










